 |

Точность мысли
|
 |
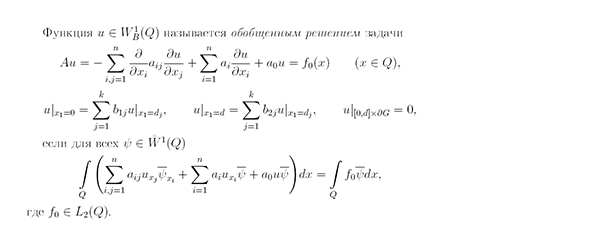
Обобщенное решение задачи Дирихле для сильно эллиптического дифференциального уравнения |
Обобщенное решение задачи Дирихле для сильно эллиптического дифференциального уравнения.

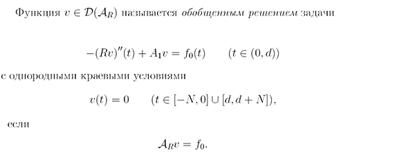
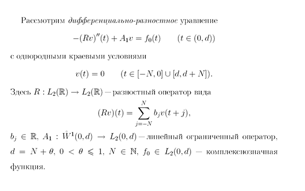
Обобщенное решение краевой задачи для дифференциально-разностного уравнения
Обобщенное решение краевой задачи для дифференциально-разностного уравнения.

Обобщенное решение нелокальной эллиптической задачи
Обобщенное решение нелокальной эллиптической задачи.
 |
|
Спасибо Вам за добавление этой статьи в
|
 |
Рекомендуем книги |
 |
|