Точность мысли
Погружение
Радуга книг
Поиск
О нас
Ваш путеводитель
по различным областям знаний
Точность мысли
Гуманитарные науки
Антропология
История
Культурология
Психология
Русский язык
Философия
Естественные науки
Математика
Физика
Экология
Медицина
Общественные науки
Безопасность жизнедеятельности
Право
Экономика
Технические науки
Автоматика. Радиоэлектроника. Связь
Информационные технологии. Вычислительная техника
Промышленность. Энергетика
Строительство
Разделы:
Естественные науки
|
Математика
Кратность собственного значения частная
Кратность собственного значения частная.
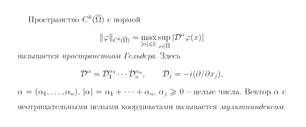
Мультииндекс
Мультииндекс.
Спасибо Вам за добавление этой статьи в
Рекомендуем книги
Математический анализ. Функции одного переменного
подробнее
Алгебра и геометрия. В 3 томах. Том 1. Введение
Книга является первым томом трехтомного учебника по алгебре и геометрии, предназначенного для студентов университетов ...
подробнее
Сборник задач по дифференциальным уравнениям
Предлагаемая читателю книга содержит материалы для упражнений по курсу дифференциальных уравнений для университетов и ...
подробнее
Теория графов
подробнее
Аналитическая геометрия
подробнее
Геометрия и топология
В пособии представлены основные разделы курса "Геометрия и топология", необходимые для успешного усвоения общетеоретических и ...
подробнее
Лекции по математике. Том 15. Нелинейные операторы и неподвижные точки
Содержание настоящей книги группируется вокруг проблематики разрешимости нелинейных уравнений, широко известной отдельными ...
подробнее
Начертательная геометрия
Изложены теоретические основы и практическое приложение методов изображений, которые применяются в архитектурном ...
подробнее
RSS лента
Администрирование
Источник знаний © 2009 Все права защищены